
各有关单位、学会会员:
为进一步推动我国体育经济与价值管理理论研究的创新与发展,集中展示广大专家、学者的最新科研成果,中国技术经济学会体育经济与价值管理分会拟于2019年11月中旬在新葡萄AMG官方网站举办“第三届全国体育经济与价值管理学术会议”,全面反映体育产业理论研究新进展,深入剖析体育产业发展新动态,重点把脉国家体育产业政策新方向。
本次会议的主题是:新进展•新动态•新方向。本届会议将采用大会报告、专题报告和书面交流等方式进行学术交流,来自国内外体育产业领域重要的专家学者等将出席本次学术会议。
除此之外,我们还将设立全新版块——权威期刊主编面对面。拟邀所有体育核心期刊以及母学科期刊的主编出席会议,包括《管理世界》《科研管理》《经济管理》《经济与管理研究》《体育科学》《新葡萄AMG官方网站学报》《上海体育学院学报》《体育学刊》《首都体育学院学报》《西安体育学院学报》等。大会入选论文将汇编成《论文集》,同时向论文作者颁发论文录用证书(一级学会),优秀论文将向经济与管理类期刊以及体育类核心期刊推荐发表。现将征文的有关事宜通知如下:
一、征文范围
征文指南并非论文题目,仅为选题提供参考,应征者可从不同层面、不同视角确定具体论文题目。
1.职业体育赛事综合效益评价体系研究
2.中国职业联赛发展水平的评价指标体系构建
3.体育竞赛表演产业专业化、品牌化、融合化发展
4.体育赛事的价值评价标准及模型构建
5.大型综合赛事改革创新发展研究
6.职业体育俱乐部无形资产的价值提升研究
7.职业体育俱乐部及职业联赛的治理模式研究
8.体育组织治理模式创新
9.全国性单项体育协会实体化改革与创新发展
10.体育赛事中的新媒体传播与公共关系研究
11.体育版权价值提升及对策研究
12.冬奥后冰雪场馆运营模式创新
13.2022冬奥会管理体制与机制创新
14.2022冬奥会治理模式创新
15.中国体育企业竞争力与竞争优势研究
16.体育企业的决策评估模型研究
17.体育企业商业模式创新
18.体育制造业的转型升级
19.体育产业政策的效果评价
20.体育消费政策评价体系构建
21.体育法制建设与产业促进
22.国家体育产业示范基地产业链构建
23.体育小镇的科学规划及创新发展研究
24.体育特色小镇发展思路及路径选择研究
25.体育场馆的智能化改造研究
26.智能化体育场馆、设施、器材的研究与应用
27.体育产业价值的基本理论、方法与技术研究
28.体育产业价值创新的应用及案例研究
29.体育产业发展新模式、新动能与新格局
30.体育产业价值创新发展研究
31.体育产业园区功能设计及价值实现
32.传统产业向体育产业转型的创新推进
33.体育产业协同创新
34.体育产业发展机制创新研究
35.体育产业供给侧结构性改革
36.体育产业人才培养与社会经济发展研究
37.国内外体育产业发展比较优势研究
38.人工智能、大数据、区块链、物联网等在体育产业中的应用研究
39.体育与科技、文化、传媒、健康、养老、旅游等行业的融合与创新
40.体育与医疗深度融合的体制机制研究
41.体育消费促进等相关研究
42.青少年体育发展的价值创新研究
43.体育智库的价值分析与价值提升研究
44.体育品牌国际影响力提升研究
45.体育资源整合及优化配置研究
46.体育“共享经济”的创新发展与价值提升
47.体育经济与价值管理相关研究。
48.电子竞技产业的商业模式研究
49.电子竞技产业的供应链研究
50.电子竞技产业发展趋势研究
二、征文要求和说明
(一)每位作者以第1作者身份报送论文限2篇。
(二)论文全文、附页格式及投稿方式要求:
1、文章内容要围绕征文范围,提倡实用性、创新性和前瞻性,且未在国内外学术期刊发表过,文责自负。未被采用的论文恕不退稿。
2、附页上需写明论文题目、第一作者姓名、性别、职称、职务、工作单位、详细联系地址、邮政编码、办公电话、本人手机号码、电子信箱。
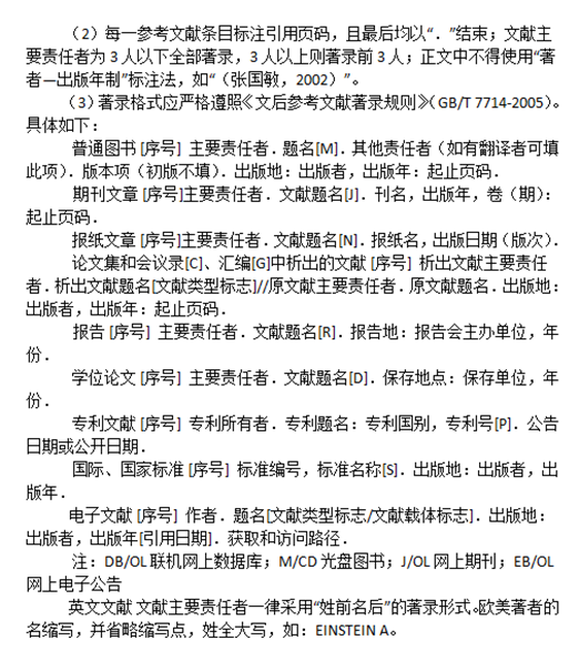
3、论文格式同《技术经济》期刊,具体请参见附件。
4、投稿方式:请作者将论文电子版以Word格式通过E-mail发到投稿邮箱(tiyujiazhiguanli@163.com),本次会议不接受纸质邮寄的稿件,电子邮件主题请标明“(作者姓名):第三届全国体育经济与价值管理学术会议投稿”字样。
(三)投稿截止日期:2019年10月18日。
(四)录取结果公告日期:2019年10月25日。
(五)论文不收评审费,录取后会务费将在正式录用通知中另行告知。
三、投稿联系方式
联系人:姜璐瑶 杨姝
四、其他
后续论文录取及有关事宜届时通知,请各单位、个人及时关注相关通知。
中国技术经济学会
体育经济与价值管理分会
2019年9月27日

